SL3061 40V2.5A开关降压型转换器
发布日期:2022-07-27 浏览次数:512
6V-40V转3.3V降压恒压芯片
6V-40V转5Vdcdc降压IC
6V-40V转12V降压芯片
40V降压芯片
概述
SL3061是一款内部集成功率MOSFET的降压型开关稳压器,工作在宽输入电压范围具有优良的
负载和线性调整。宽范围输入电压(6V至40V)可提供最大2.5A电流高效率输出。
SL3061安全保护机制包括逐周期电流峰值限流、过温保护等。
SL3061外围电路简单,封装采用SOP8。
特点
● 最大2.5A输出电流
● 6V至40V宽工作电压范围
● 内置功率MOSFET
● 140KHZ-500KHZ频率可调
● 过温保护
● 逐周期过流保护
● >90%的效率
● 低功耗
● 输出电压可调
● 采用SOP8封装
应用范围
● 高电压功率转换
● 汽车系统
● 电池供电系统
● 电动车车载设备
● 平衡车
● 工业电力系统
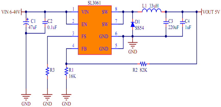
电路图

华体(中国)
www.xcjintai.com